Методика автоматического создания КТД
Автор: Артем Денисов, Михаил Белянкин
Артем Денисов, Михаил Белянкин
Реалии сложившейся экономической ситуации ставят отечественным промышленным предприятиям новые требования. В условиях свободного рынка и конкурентной борьбы большую значимость приобретает вопрос сокращения сроков конструкторско-технологической подготовки производства (КТПП). Решение данной задачи невозможно без внедрения интегрированной САПР, объединяющей в себе все необходимые для предприятия подсистемы – CAD, CAM, CAPP и т.п. – в едином информационном пространстве. Удачным примером интегрированной САПР является программный комплекс T-FLEX CAD/CAM/CAE/CAPP/PDM, разрабатываемый компанией «Топ Системы» (www.topsystems.ru). Данный программный комплекс, с одной стороны, представляет собой совокупность легких и средних САПР, автоматизирующих отдельные этапы КТПП, что позволяет предприятию приобретать и внедрять только те компоненты, которые ему необходимы. С другой стороны, программный комплекс T-FLEX обладает высокой степенью интеграции, что позволяет минимизировать временные потери при передаче данных из одной подсистемы в другую.
При разработке программного комплекса T-FLEX было учтено, что перед проектными службами предприятия может быть поставлена задача, решение которой не предусмотрено в базовой конфигурации ПО. В этом случае предприятие может самостоятельно разработать требуемую подсистему и интегрировать ее в программный комплекс. Для этого системы T-FLEX предоставляют следующие способы взаимодействия с внешними приложениями:
- стандартные интерфейсы доступа к базам данных, используя которые, внешнее приложение может получить доступ к данным
(например, параметрической модели) и изменять их содержимое – однако такой способ взаимодействия не позволяет полноценно управлять приложениями T-FLEX;
- механизм ActiveX, который позволяет осуществлять общее управление приложениями (создание или открытие документа, поиск, удаление) и документами (сохранение, экспорт, вывод на печать, запись и считывание параметров и др);
- T-FLEX CAD Open API – интерфейс, который предоставляет полный программный доступ к управлению приложениями T-FLEX, в частности, к функциям работы с конструктивными элементами 3D-моделей и операциями над ними.
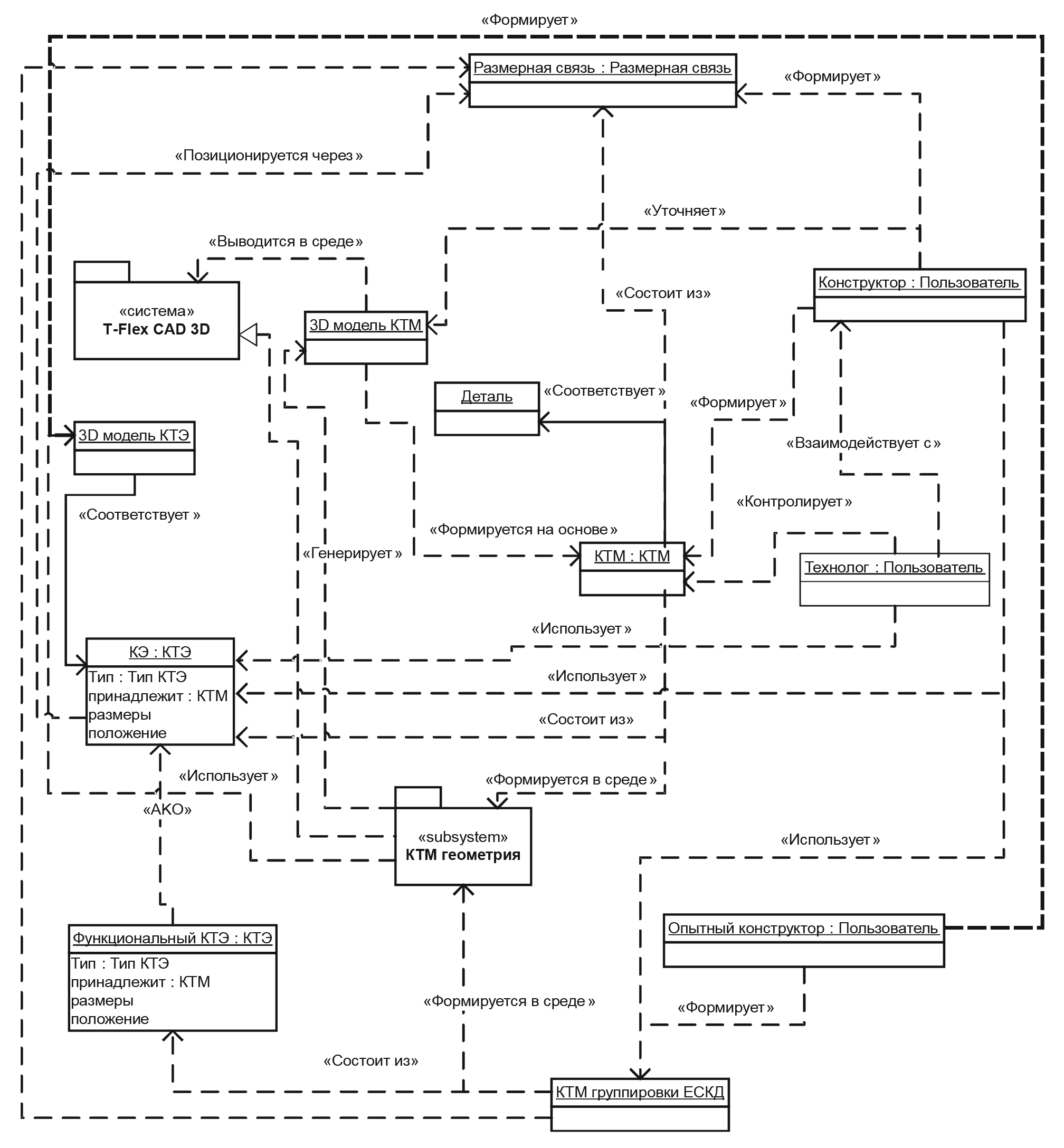
Последний интерфейс и был использован авторами при создании модулей конструкторско-технологического моделирования методом унификации конструктивных элементов (см. рис. 1).
|
| Рис. 1. Компонентная модель системы конструкторско-технологического проектирования |
В среде разработанного авторами модуля «КТМ Геометрия» формируется конструкторско-технологическая модель (КТМ) изделия. На этом этапе проектируемой детали ставится в соответствие код из классификатора ЕСКД, что позволяет определить функциональное назначение детали, а, следовательно, рабочие поверхности в КТМ и функциональные связи между ними. Таким образом, формируется первичный граф связей, который в дальнейшем необходимо дополнить базирующими и вспомогательными конструктивными элементами (КЭ). Между КЭ устанавливаются связи отношения, а потом, если необходимо, добавляются недостающие размерные связи – например, допуски на взаимное расположение поверхностей. Статическая модель формирования КТМ представлена на рис. 2.
|
| Рис. 2. Статическая модель процесса конструкторского проектирования |
Параллельно формированию КТМ производится автоматизированный синтез 3D-модели проектируемого изделия, качество которой напрямую зависит от полноты КТМ: в случае однозначного указания пространственного расположения КЭ 3D-модель будет сформирована автоматически. В противном случае потребуется ее доработка, о чем будет выведено соответствующее предупреждение.
При решении данной задачи модуль «КТМ Геометрия» посредством команд T-FLEX CAD Open API создает новый документ в среде T-FLEX CAD, в который добавляются экземпляры шаблонов КЭ (параметрические 3D-модели конструктивных элементов). Шаблоны, используемые при формировании модели, могут быть созданы пользователем, либо взяты из стандартной библиотеки, поставляемой с T-FLEX CAD. При этом они проходят обязательную верификацию и сохраняются в специальном хранилище – библиотеке КЭ (см. рис. 3). Библиотека формируется опытными конструкторами и технологами без привлечения программистов.
|
| Рис. 3. Окно «Библиотека КЭ» |
При добавлении нового конструктивного элемента в КТМ из библиотеки КЭ выбирается соответствующий ему шаблон, и указываются значения его параметров.
Для определения положения элемента в 3D-модели используются его связи с другими элементами в КТМ. Важную роль в этом процессе играют локальные системы координат (ЛСК). Новая 3D-модель содержит единственную систему координат с началом в точке (0;0;0). В эту точку помещается первый элемент детали. Для расположения других элементов необходимо указывать смещение и поворот их ЛСК, что определяет связь отношения между элементами. От связи отношения также зависит тип операции (объединение, пересечение или вычитание), которая будет применена к помещаемому элементу относительно базового КЭ. Так, например, «Соосное объединение» двух элементов (базового и помещаемого) означает, что эти элементы будут объединены, причем смещение ЛСК располагаемого элемента относительно ЛСК базового элемента возможно только по оси X, а поворот ЛСК недопустим.
Каждый шаблон КЭ должен содержать одну или несколько ЛСК для связывания в общей модели. Добавленный в модель элемент предоставляет свои ЛСК для создания связей с новыми элементами. Таким образом, средствами T-FLEX CAD формируется дерево построения. Оно используется при изменении модели для определения последовательности построения элементов. Пример соосного отсечения фаски от тела детали типа «Тело вращения» представлен на рис. 4.
|
| Рис. 4. Соосное отсечение фаски от детали «Стопор» |
После определения положения элемента средствами T-FLEX CAD синтезируется промежуточная 3D-модель, которая отображается в окне модуля «КТМ геометрия» (см. рис. 5).
|
| Рис. 5. Процесс конструкторско-технологического моделирования |
Действия по добавлению элементов и описанию связей между ними циклически повторяются до момента получения требуемой модели. Так, например, последовательность формирования 3D-модели детали «Стакан» представлена на рис. 6.
|
| Рис. 6. Формирование КТМ на основе стандартных элементов |
Полученная КТМ используется при синтезе маршрутных и операционных описаний технологических процессов изготовления деталей. Такой подход с одной стороны позволяет сократить время КТПП за счет внедрения принципов параллельного проектирования (concurrent engineering), так как по окончании синтеза КТМ дальнейшее оформление конструкторской документации будет осуществляться параллельно технологическому проектированию.
Для решения данной задачи используются модули «КТМ Технология» и «Группирование». Первый из них предназначен для автоматизированного синтеза сетевого плана технологического процесса. Полученный сетевой план затем передается в модуль «Группирование», предназначенный для:
- автоматизированного синтеза маршрутно-операционного описания технологического процесса изготовления изделия на производственных линиях, существующих на
- предприятии, и передачи описания в систему T-FLEX Технология;
- группирования изделий для их совместного изготовления на многономенклатурных производственных линиях;
- нормирования времени изготовления изделий, в т.ч. и для условий их изготовления на многономенклатурных производственных линиях;
- планирования загрузки производственных линий при изготовлении заданных объемов выпуска.
Таким образом, существует принципиальная возможность формирования высокоэффективной интегрированной автоматизированной системы КТПП на базе решений компании «Топ Системы». При этом взаимодействие модулей разработанной системы основано на принципах конструкторско-технологического моделирования.







