Разработчик и интегратор российского ПО
для управления жизненным циклом изделий
Тележка с продуктами   телефонная трубка   изображение конверта

Загрузить T-FLEX PLM Платформа
Документация по T-FLEX PLM Платформа
Условия поставки


T-FLEX PLM Платформа

T-FLEX PLM Платформа – это универсальная платформа, позволяющая организовать единую информационную среду предприятия и отследить различные этапы жизненного цикла продукции, начиная с момента выявления потребностей в ней на рынке и заканчивая утилизацией. На каждом из этапов жизненного цикла продукции T-FLEX PLM Платформа обеспечивает комплексное управление данными предприятия, позволяет успешно решать задачи конструкторско-технологического и организационно-распорядительного документооборота.

T-FLEX PLM Платформа

Основные возможности T-FLEX PLM Платформа

Организация технического документооборота

Полноценное PDM-решение  T-FLEX PLM Платформа  предоставляет широкие возможности управления технической документацией. Благодаря интеграции со всеми наиболее популярными CAD-системами, T-FLEX PLM Платформа позволяет полноценно работать со структурой изделия, включая её создание, редактирование, добавление новых узлов и компонентов, объединение их в сборочные единицы.

Решение задач офисного и организационно-распорядительного документооборота

Инструменты T-FLEX PLM Платформа позволяют сотрудникам различных подразделений работать с электронными документами любых типов. База данных системы содержит набор готовых шаблонов типовых офисных документов. Стандартизованный механизм ведения регистрации документов позволяет сгруппировать их в соответствии с принятыми в организации правилами работы.

Управление проектами, планирование ресурсов и затрат

Модуль управления проектами T-FLEX PLM Платформа  позволяет запланировать необходимые работы, задать их последовательность, обозначить сроки выполнения и определить ответственных исполнителей. Планы для различных этапов работ могут создаваться с разным уровнем детализации. Для выполнения каждой задачи проекта может быть задан набор материальных и трудовых ресурсов с указанием необходимых затрат.

Автоматизация бизнес-процессов

Возможности T-FLEX PLM Платформа позволяют автоматизировать взаимодействие сотрудников предприятия, объединив в единое целое деятельность всех подразделений. Это помогает оптимизировать работу и предотвратить организационные ошибки. Инструменты системы дают возможность провести  анализ бизнес-процессов, определить последовательность выполнения различных задач и автоматизировать переходы между ними.

Управление взаимоотношениями с клиентами

Модуль CRM T-FLEX PLM Платформа позволяет отследить все действия в работе с каждым контрагентом, включая подписание документов, заключение договоров, деловую переписку. Информация, собранная в единой базе партнёров и заказчиков, позволяет провести анализ взаимоотношений, оптимизировать маркетинговые коммуникации и улучшить бизнес-процессы.

T-FLEX PLM Платформа

Архитектура T-FLEX PLM Платформа

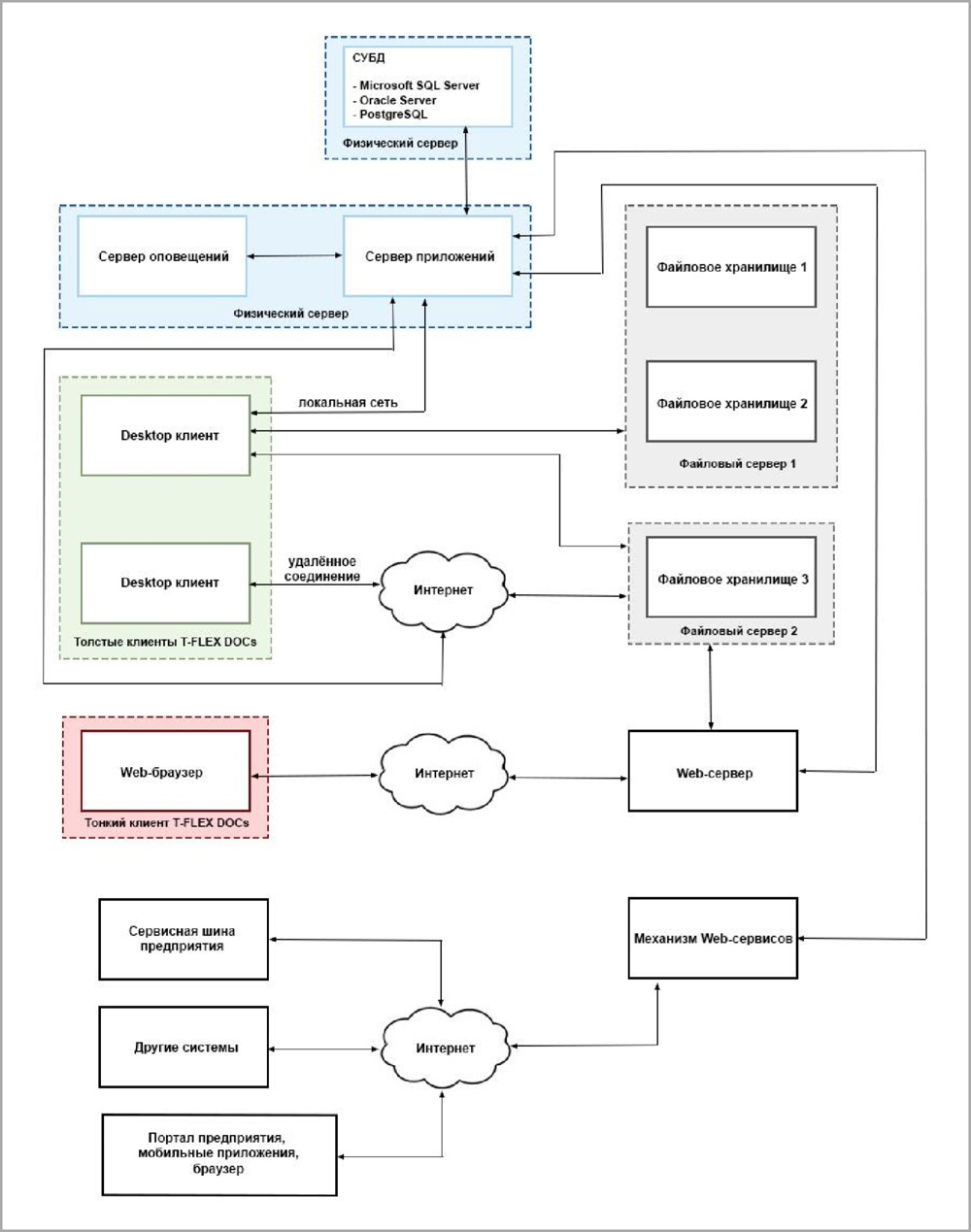
В основе программного комплекса T-FLEX PLM Платформа лежит трёхуровневая архитектура, что обеспечивает высокую производительность системы, надёжность передачи данных, единую защиту и безопасность.
Cерверная часть T-FLEX PLM Платформа  включает в себя сервер приложений, обеспечивающий весь функционал системы, сервер базы данных, сервер оповещений, а также файловый сервер, являющийся хранилищем файлов объектов. Параметры объектов и другая системная информация, необходимая для работы T-FLEX PLM Платформа, хранится на сервере базы данных и после обработки через сервер приложений передаётся клиентским местам, web-серверу или механизму web-сервисов. Для управления базами данных поддерживаются СУБД Microsoft SQL Server, Oracle Server или PostgreSQL.

Схема платформы T-FLEX PLM

Клиентская часть T-FLEX PLM Платформа представляет собой самостоятельные приложения, которые устанавливаются на каждом рабочем месте, используют парольный доступ и предоставляют весь спектр возможностей системы в строгом соответствии с правами пользователя на выполнение конкретных операций над конкретными объектами. Количество клиентских мест определяется в зависимости от потребностей предприятия. Клиентскими местами могут быть рабочие места конструкторско-технологических отделов, архива, канцелярии, маркетинговой службы, руководства и т.д. Связь сервера приложений с клиентом может осуществляться через локальную сеть или через Интернет.

Файловый сервер, как хранящий наибольшие объёмы информации, поддерживает использование нескольких файловых хранилищ (разделов) в пределах одного компьютера. На разных компьютерах может быть организовано несколько одновременно работающих файловых серверов. Обмен данными между клиентскими приложениями, базой данных и файловыми серверами осуществляется через сервер приложений. При этом клиентское приложение запрашивает у сервера приложений ссылку на файл и, получив её, обращается напрямую к соответствующему файловому серверу. Отправка файлов клиентскому приложению напрямую от файлового сервера позволяет разместить файловые серверы и файловые хранилища максимально близко к клиентским местам и сократить путь передачи данных. Например, у предприятий с территориально-распределённой структурой файловые серверы могут быть разнесены по городам нахождения клиентских мест.

Работа в системе возможна через web-браузер без установки клиентского приложения. Для этого используется web-сервер, который получает запрос от клиентского места, выполняет вычисления, формирует веб-страницу и отправляет её клиенту по сети с использованием протокола HTTP. Web-сервер устанавливается на основе web-конфигурации, которая может быть настроена в соответствии с рабочими задачами удалённых пользователей.

Обмен данными между T-FLEX PLM Платформа и другими информационными системами и приложениями возможен посредством механизма web-сервисов. Web-сервис размещается в составе сайта, работающего под управлением IIS. Взаимодействие внешних систем с Web-сервисом осуществляется посредством сообщений, передаваемых с использованием протокола HTTP в соответствии с архитектурным стилем REST.

Системные требования T-FLEX PLM Платформа

Клиентская часть

Минимальные
Операционная система: WINDOWS 7 х64
Процессор: Intel или AMD с поддержкой SSE2
Объем оперативной памяти: 4 Гб
Рекомендуемые
Операционная система: Windows 7 x64, 8 x64, 10 x64
Процессор: Core i5 или выше
Объем оперативной памяти: 6 Гб и более

Серверная часть

Операционная система: Windows Server 2016
СУБД:
PostgreSQL 9.6 | Oracle 12c | Microsoft SQL Server 2016
Процессор: 6 физических ядер
Объем оперативной памяти: 16Gb
Жёсткий диск: SSD 150Gb + HDD 500Gb
Сетевой интерфейс: 1000 Мбит/с

Стоимость


Приобретая любой продукт комплекса T-FLEX PLM, вы получаете возможность его бессрочного использования.


Для получения информации о стоимости продукта T-FLEX PLM Платформа и о программных продуктах комплекса T-FLEX PLM, обращайтесь в офис компании «Топ Системы» или воспользуйтесь формой «Обратная связь»



Информация о наличии у АО "Топ Системы" исключительных прав на вышеуказанную программу для ЭВМ: Свидетельство о государственной регистрации № 2018662271


Программа для ЭВМ включена в Единый реестр российских программ для электронных вычислительных машин и баз данных: № в Реестре 5678


Способ предоставления права использования указанной программы: права использования предоставляются путем предоставления простой неисключительной лицензии на основании лицензионных договоров и лицензионного соглашения.